The site is located on the suburban edge of Kunshan High-Tech Zone, within an area planned as an industrial park. When we first visited, the area was still largely vacant land. A small canal along the western edge connects to the Wusong River a short distance to the south; downstream it becomes Suzhou Creek, which flows through Shanghai and joins the Huangpu River at the Bund.
At the beginning of the project, there was no complete brief. We started by observing the firefighters' daily routine. Firefighters live on site around the clock; responding to emergencies is only part of their work. Duty shifts, waiting, training, meals, recreation and rest—most of their time is spent within the station. A fire station is often designed purely as an efficient machine, but efficiency alone did not seem sufficient here. We saw another question behind the program: as a place that accommodates everyday life, how should space be organized so that time does not become unbearable. Throughout the discussions, one non-negotiable requirement remained clear: from receiving an alarm to reaching the fire engine bay must be within two minutes. This rigid constraint became the anchor of the design, and many decisions were made directly in response to it.
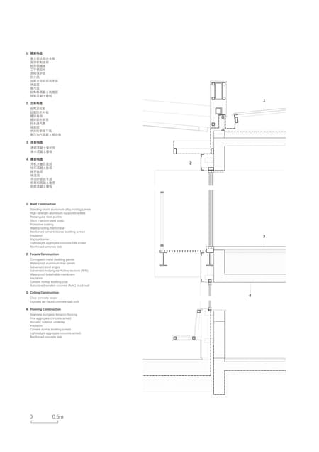
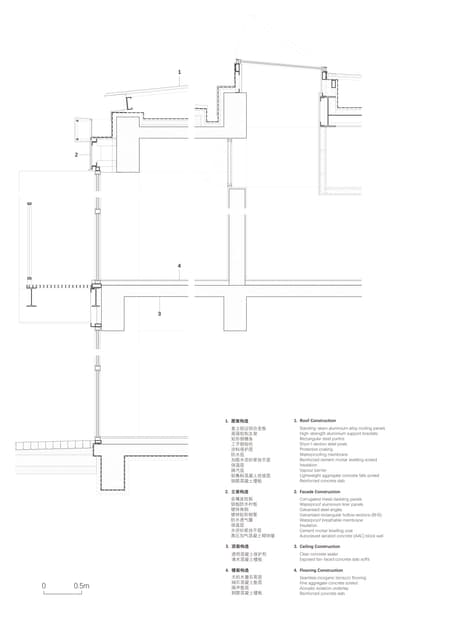
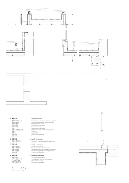
We treated the fire engine bay as the core of the building. It is both the starting point for emergency response and the center of spatial order. The bay is designed as a workshop-like space, where columns, beams and slabs are stacked layer by layer in a legible structural logic. We imagined it as a child’s box for toy cars, or a toolbox: everything with its own place, and everything is laid out plainly and directly.
Unlike conventional enclosed garages, the bay is topped with continuous high windows and narrow exhaust slots to bring in daylight and enable natural ventilation. This gives the space a direct connection to the outside. In daylight, standing inside the bright garage, one can see the sky above and, through the fitness space, the south courtyard is visible. The fire engine bay is no longer only a container for vehicles, but a space within daily routine. The electric folding doors remain closed in normal conditions, with a row of viewing windows at eye level; during an emergency, they can open completely.
The firefighters’ dormitories are placed immediately south of the garage, facing the courtyard, with a north-side corridor that provides a fast route to dispatch. Fitness, offices, meeting rooms and recreational spaces are also organized around the courtyard. The courtyard becomes the second center of the building—a center for waiting and for everyday life.
A series of continuous skylights is placed at several key positions so that the garage, dormitory corridors, bathrooms, and staircases all receive natural light during the day. The skylights above the fire engine bay is extremely simple. From inside, they appear as north-facing openings cut into the roof. Both the skylights and the roof are steel structures, painted and placed on top of the exposed concrete frame, each playing distinct roles of covering and load-bearing.
In the later phase of the project, the pandemic occurred. Firefighters were unable to leave the station for extended periods, and the station commander requested a basketball court usable even on rainy days. This was not part of the initial programme, but it was a rational addition. Eventually, a semi-outdoor basketball court was built at the southern end of the site. To minimize structural mass, we adopted a tensile membrane canopy, supported by the existing roof and the training tower, together with a few additional columns.
Throughout the development of the project, the engine bay and dispatch route remained the core of the scheme, with other functions unfolding around it. The distance of each space from the garage, movement patterns, orientations for light, ventilation strategies, and the experience of eating or training were all shaped in relation to this center. The building is undeniably highly functional, yet around this hard core, we aimed to keep the spaces from becoming overly tense—so that within repetition and waiting, a measure of ease and comfort can still be felt.







































